主页 > 热点新闻 / 正文
(原标题:重庆高楼着火小区消防通道仍被占:150米停30辆车 通道只剩2.8米宽)
2020年1月1日17时许,重庆市渝北区加州花园小区A4幢发生火灾,火灾该楼第2层(共30层)一居民房阳台起火,火苗成立体状燃烧,引燃外墙保温层及雨棚,蔓延至第30层阳台并窜至部分居民房屋内。
1月2日,多位现场群众向记者证实,事发时多辆私家车停靠在消防通道,导致消防车进小区受阻。当时,现场群众纷纷打电话给私家车车主,让他们挪车。车主未到现场的私家车辆,则被数十位群众掀翻至路边,一段视频显示,一辆白色车辆被掀翻。
1月2日及3日,大众网·海报新闻记者在事发小区看到,小区北入口的消防通道仍然停满了私家车。3日上午11点左右,记者看到150米左右的消防通道上停靠了大约30辆车,尽管地面上有黄标“消防通道严禁占用”。

记者注意到,在这个消防通道上,部分路段两侧皆有车辆,导致消防通道宽度只有大约2.8米。而根据《建筑设计防火规范》,消防车道的净宽度和净空高度均不应小于4m。

根据《中华人民共和国消防法》规定,任何单位、个人不得占用、堵塞、封闭消防车通道,若有违反依照《中华人民共和国消防法》第六十条第一款、第二款的规定,对单位责令改正,处五千元以上五万元以下罚款;对个人,处警告或者五百元以下罚款处罚;经责令改正拒不改正的,可以采取强制拆除、清除、拖离等代履行措施强制执行,所需费用由违法行为人承担。

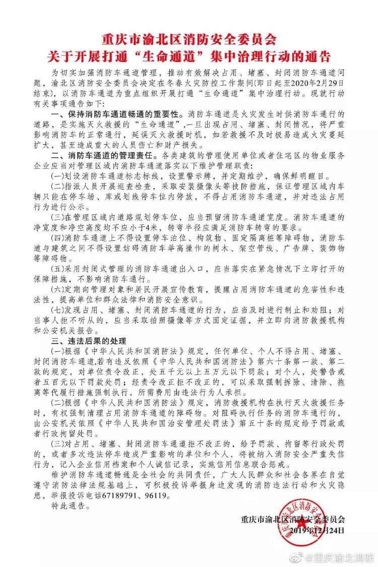
值得注意的是,此次火灾前大约一周,重庆市渝北区消防安全委员会曾发布《关于开展打通“生命通道”集中治理行动的通告》,为切实加强消防车通道管理,推动有效解决占用、堵塞、封闭消防车通道问题,渝北区消防安全委员会决定在冬春火灾防控工作期间(即日起至2020年2月29日结束),以消防车通道为重点组织开展打通“生命通道”集中治理行动。各类建筑的管理使用单位或者住宅区的物业服务企业应当对管理区域内消防车通道落实七项维护管理职责。

其中一项是,指派人员开展巡查检查,采取安装摄像头等技防措施,保证管理区域内车辆只能在停车场、库或划线停车位内停放,不得占用消防车通道,并对违法占用行为进行公示。
- 上一篇:因鄱阳湖流域水生态保护问题 江西2名副市长被问
- 下一篇:郑州警方悬赏通缉嫌犯
猜你喜欢
- 2023-11-23 守好“心门” 上海青年在疫情防控第一线展“十
- 2023-12-08 江苏新增境外输入确诊病例1例 省外输入无症状感
- 2023-11-24 浙江省老字号企业协会的20年:甘做百年“桥梁”
- 2023-12-08 江西萍乡交通事故致30余桶三氯氧磷泄漏 目前已
- 2023-11-23 铁路人战“疫”:面对疫情,母女并肩前行
- 2023-12-08 暴雨黄色预警:10省区市有大到暴雨 湘赣皖黔局
- 2023-11-24 湖北新增无症状感染者6例
- 2023-11-23 内蒙古无新增新冠肺炎确诊病例 现存确诊病例
- 2023-11-16 《你好!三星堆》沉浸式光影艺术展发布仪式在
- 2023-11-24 英超球队也开始降薪!阿森纳球员教练自愿降薪
- 搜索
-
- 07-09治理结构推动创业门槛持续下降激发经营主体投资创业活力
- 03-05中国积聚的创新势能科技创新结出的累累硕果让世界眼前一亮
- 01-12完成吊装承建的纳晴高速乌蒙山大桥右幅主拱圈顺利完成合龙
- 12-08在建重大水利工程投资超万亿元
- 12-08德国将取消针对欧盟绝大部分成员国的旅行警告
- 12-08北京消费季六月六日启动 将发放122亿元消费券
- 12-08北京:29项不文明行为6月起依法治理
- 12-08全球新冠累计确诊超580万 美国监狱感染情况恶化
- 12-08朝鲜谴责韩方散发反朝宣传单 称韩方应当承担责
- 12-08江南华南有持续性强降水 华北黄淮有持续性高温
- 07-09治理结构推动创业门槛持续下降激发经营主体投资创业活力
- 03-05中国积聚的创新势能科技创新结出的累累硕果让世界眼前一亮
- 01-12完成吊装承建的纳晴高速乌蒙山大桥右幅主拱圈顺利完成合龙
- 11-16茅台醉直隶 飞天敬总督——2023年保定直隶总督署
- 11-16荣登央视新闻联播!地上铁推进公共领域车辆全
- 11-16汉武帝老来得子 或与西王母不死药天山雪莲息息
- 11-16《你好!三星堆》沉浸式光影艺术展发布仪式在
- 11-16云帐房战略投资云猫易账,引领代账行业变革转
- 11-16清研环境模块化污水处理创新装备亮相第二十五
- 11-16升"革"品质聚焦新生,SAVENCIA再度亮相第六
- 11-235G套餐虽开售 短期难迎购机潮
- 11-23北京市卫健委:强烈谴责并坚决打击暴力伤医行
- 11-23中国驻意大利大使:中方对实现今年经济发展目
- 11-23【古人有瘾】最好的爱情 是锦上添花,还是雪中
- 12-08英国或以“澳大利亚条款”模式退出欧盟
- 11-23网贷花样陷阱层出不穷
- 11-23厦门台企:特殊时期,略尽绵薄之力责无旁贷
- 12-08“两会夜归人”直播间来了“牛书记” 吴云波连
- 11-24美国智库报告:经济衰退导致美国近五分之一儿
- 11-236G研发中国开跑,6G技术已经启动研发
- 标签列表
-
