主页 > 国内新闻 / 正文
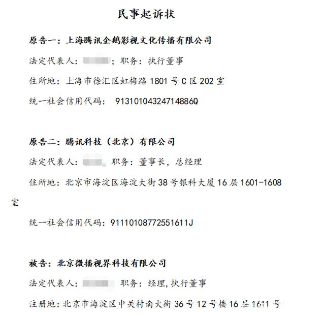
腾讯和抖音因为版权问题又“掐”起来了。8月18日,腾讯视频称,就其平台独播的主旋律电视剧《扫黑风暴》被侵权一事对抖音发起诉讼。其表示,自该剧开播以来,抖音上持续存在大量未经授权搬运剪切《扫黑风暴》的侵权视频。对此,腾讯视频将抖音诉至北京知识产权法院,请求判令抖音的运营主体北京微播视界科技有限公司立即采取有效措施,删除、过滤、拦截抖音平台中的侵权视频,停止通过传播涉案侵权视频谋取不正当利益的行为,并赔偿经济损失及维权支出,共计1亿元。据悉,北京知识产权法院已于8月17日立案。

腾讯多次通知侵权,抖音称与剧方有合作
对于腾讯视频的起诉,抖音相关法务负责人回应南都记者称:“经内部核实,我们尚未收到法院通知。不过,此前《扫黑风暴》已经与抖音建立了合作关系,与腾讯合作承制《扫黑风暴》的第三方在抖音开通了作品官方账号,发表了80个作品已获得近千万点赞,目前仍在更新中。合作还要求抖音为《扫黑风暴》策划热点话题等运营活动。另外,此前腾讯公司针对《扫黑风暴》的相关投诉,抖音也都已经及时处理下线。我们会根据腾讯起诉具体情况积极应对。”
腾讯视频方面表示,作为《扫黑风暴》独占信息网络传播权人,腾讯视频在开播前已连续三天向抖音多次发送《权利预警函》,并在发现侵权行为后,不断地向抖音发送《侵权告知函》。但是在该剧开播当日晚一小时内,抖音上便有用户陆续上传相关剧集内容。而后还有用户上传了当晚更新集数(包括VIP付费用户方可观看的)最精彩的片段剪切,以及合集内容。
此外,抖音并未在其发函后12小时内删除相关视频,也未采取有效措施禁止用户上传相关视频,反而通过算法、技术等多种手段,主动推荐用户观看相关视频,使其在抖音平台上得以迅速、广泛传播。
据了解,《扫黑风暴》由腾讯视频全网独播,并在中央电视台、东方卫视、北京卫视三台联播。截至8月18日12时,《扫黑风暴》在腾讯视频上的播放量超过11.1亿次。另一边,在抖音平台上,据抖音剧集榜8月18日12时数据显示,《扫黑风暴》位列第二名,热度为938.5万,同时,#扫黑风暴#相关话题视频播放量达15.8亿次。

作品类型决定侵权与否
对于双方各执一词,中国政法大学传播法研究中心副主任朱巍向南都记者解释,如果有证据证明,平台知道或应当知道存在侵权行为,平台使用的规则叫“红旗规则”。这个案子使用的一般是“避风港规则”,即权利人发现自己权利被侵害,则向平台(抖音)发通知。平台接到之后,应该采取措施,断开链接、屏蔽等,如果没有及时采取措施,要承担侵权责任。
“但是有一个问题,法律没有规定这个”及时删除“是多长时间,一般是一天、两天,没有12小时这一说法。这个需要法院衡量”及时“是多长时间合适,根据案情进行判断。还有一种情况,就是抖音上传的作品是什么类型。评价某一作品属于文艺批评,不属于侵权;但是纯粹的搬运,分集、分段的就是侵权行为”。朱巍表示。
有短视频行业从业者告诉南都记者,目前长视频平台抨击的侵权模式主要有两种,一是直接碎片化剪辑原剧集内容,内容信息密度不高,业内称之为剧情“cut”;另一种则是俗称的“二创”,这类视频是依托原剧集内容,增加不同的主观创作素材,进行再创作。
在国内头部影视公司任职的小白(化名)曾向南都记者表示,由于短视频是目前影视宣发中引流成本最低的手段之一,因此的确不少影视公司会在剧集播放的前中后期,找短视频平台、B站之类的网站上的大号进行合作宣发,并且给这些合作的账号开白名单,知会视频平台在打击侵权的时候绕开他们这些账号。不过,她表示,这样的操作多针对已授权的“二创”,剧情“cut”一类的短视频,有时候甚至是剧方主动在做,其传播平台也不仅限于短视频。小白甚至表示,剧方其实对这类非官方“cut”的打击并没有视频平台方那么上心,因为损失不大。
长短视频版权之争硝烟渐浓
另外,对于此次腾讯视频的亿元索赔金额,朱巍告诉南都记者,如果有依据支持主张的话是可以达到这个额度的。但是如果没有的话,可能按照新修改的知识产权法,法定规章范围应该为500万以内,前提条件是构成了侵权。如果定性为侵权,还要看造成的损害和抖音获得的利益,如果两方面都不能计算的话,就适用法定赔偿——500元到500万元不等。
猜你喜欢
- 2023-12-08 大连市一轿车撞击行人致4死3伤 警方:驾驶人已
- 2023-11-23 可恶!骗子竟利用寻人信息敲诈勒索,顺德一家
- 2023-12-08 拉“麻将群”按局抽“房费”盈利40余万元 群主
- 2023-12-08 长沙全城送别袁隆平:花店免费派菊花,出租车
- 2023-12-08 出生当晚被迫送养 男子寻亲40多年终解身世之谜
- 2023-11-23 杀医者家属自行办理转院
- 2023-11-24 2亿技能劳动者如何成为中等收入群体?人社部:
- 2023-11-23 7人牟利270多万元 房产销售索要天价“茶水费”
- 2023-12-08 开学前疫情防控,这些操作叫人放心→
- 2023-12-08 兑换时常没有合适座位!航空公司“无限飞”产
- 搜索
-
- 04-12增强斗争精神牢固树立为民服务理念畅通为民服务渠道
- 03-09越来越多的女性开始加入跟车的行列共同面对这一行业的挑战
- 01-26塘房镇凉水村发生山体滑坡造成18户房屋被掩埋44人失联
- 12-1311月国内新能源重卡市场共计销售4632辆环比10月份增长36%
- 12-08梅州山村里的畲话:有音无字似客家话,口口相
- 12-08留学生船票炒出天价!深圳精准“追回”数千张
- 12-08“特别珍贵”!袁隆平论文手稿公开,档案馆还
- 12-08焦点解读!广州将实施电动自行车登记上牌,今
- 12-08《失孤》原型拐卖案细节:系一对情侣旅游期间
- 12-08不再三点半放学!教育部:今秋开学后中小学全
- 04-12增强斗争精神牢固树立为民服务理念畅通为民服务渠道
- 12-1311月国内新能源重卡市场共计销售4632辆环比10月份增长36%
- 01-26塘房镇凉水村发生山体滑坡造成18户房屋被掩埋44人失联
- 03-09越来越多的女性开始加入跟车的行列共同面对这一行业的挑战
- 11-16茅台醉直隶 飞天敬总督——2023年保定直隶总督署
- 11-16荣登央视新闻联播!地上铁推进公共领域车辆全
- 11-16汉武帝老来得子 或与西王母不死药天山雪莲息息
- 11-16《你好!三星堆》沉浸式光影艺术展发布仪式在
- 11-16云帐房战略投资云猫易账,引领代账行业变革转
- 11-16清研环境模块化污水处理创新装备亮相第二十五
- 11-23湖南浏阳致7死花炮厂事故详因查明
- 11-23历次测量珠峰闯过的难关:冲顶时遇恶劣天气,
- 11-23神州优车再回应“工位辞退员工”
- 11-23娘不娘不能只看外表?超九成受访者认同:有担
- 11-24129家房企被抽查,华润、新城等大开发商被山西
- 12-08广州献血奖励加码!献全血30次以上免费乘坐公共
- 11-24南都记者暗访广州街头“预存话费送手机”骗局
- 12-08车厢骚扰旅客还袭警 酒疯子被刑拘
- 11-23广州男子58同城请人通厕所,标价80通完收费150
- 11-16升"革"品质聚焦新生,SAVENCIA再度亮相第六
- 标签列表
-
